D48F5B太阳能地插灯芯片
一. 功能说明
供电方式:DC3.7V 2200mAH电池。一路按键输入控制,两路LED输出。有光控功能,白天太阳能充电时,灯不亮。晚上不充电时灯亮。
上电不工作,短按一下按键开启L1暖光100%亮,再短按一下按键L1暖光50%+L2白光50%亮,再短按一下按键L2白光100%亮,再短按一下按键关闭LED。长按无极调光LED从100%-5%,再次长按LED从5%-100%,依次循环。有不断电记忆,记忆关闭前的亮度。
白天模式太阳能充电时按开关键,灯亮3s后灭,晚上自动亮白天定义的状态。
二. 电气参数(VDD=5.0V TA=25℃)
|
参数 |
符号 |
z小值 |
典型值 |
z大值 |
单位 |
条件 |
|
工作电压 |
VDD |
2.2 |
3.0 |
5.0 |
V |
FINST=1MHz @ I_HRC/4 |
|
工作电流 |
IOP |
|
0.5 |
|
mA |
|
|
静态电流 |
ISTB |
|
|
2 |
uA |
FLOSC=32KHz @ I_LRC/4 |
|
驱动电流低电平输出 |
IOL |
|
13 |
|
mA |
VOL=1.0V |
|
驱动电流高电平输出 |
IOH |
|
-11 |
|
mA |
VOH=2.0V |
|
工作温度 |
TA |
-10 |
25 |
85 |
℃ |
|
|
储存温度 |
Tstg |
-25 |
25 |
125 |
℃ |
|
三. 封装脚位图(SOP-8)
|
管脚号 |
符号 |
功能描述 |
|
1 |
VDD |
电源正 |
|
2 |
CDS |
光控脚,低电平为白天模式,高电平为晚上模式 |
|
3 |
NC |
悬空 |
|
4 |
KEY |
触发开关 |
|
5 |
OUT2 |
白灯输出,高电平有效 |
|
6 |
OUT1 |
暖灯输出,高电平有效 |
|
7 |
NC |
悬空 |
|
8 |
GND |
电源负 |
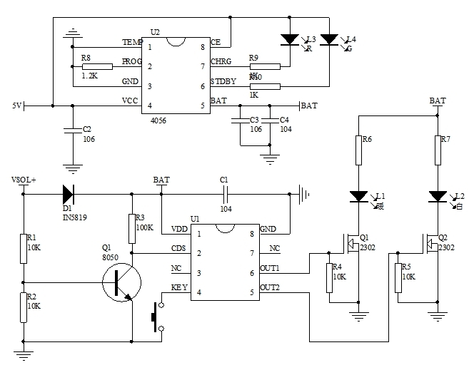
四. 电路图参考
五. 封装尺寸图(SOP-8)
六. 版本说明
|
版本 |
日期 |
描述 |
|
691B72 |
2022/1/19 |
V01初版 |
|
D964BD |
2022/1/20 |
V02取消3秒延时 |
|
D48F5B |
2022/2/23 |
V03光控加0.5秒延时 |

